七年级分班查询
请家长扫描下方的二维码,查询您小孩的班级。您可以长按二维码后在相应的对话框里输入孩子的身份证号码,即可查询。

请查询到班级的学生家长及时扫码进相应的班级群,了解班级相关信息。





穿越只为遇见你2








返校防疫须知
1.请七年级新生于8月29日前将健康码和行程码发给班主任;并填写好《健康承诺单》,将电子稿发给班主任。
2.学生如有发热(体温大于等于 37.3℃)、乏力、干咳、腹泻等症状,请提前向班主任报告情况,暂缓返校,并及时到就近的正规医院就医,待痊愈后持有相关证明方可返校。
3.应学校疫情防控要求,返校当天谢绝家长17toupaiclub及车辆进入校园,要求做到学生即下车辆即走、校门口不聚集。如自行返校,途中请注意乘车安全,尽量不要乘坐人员密集的交通工具。全程佩戴口罩,做好自身防护,测温入校,保持两人间隔 1 米以上。
军训报到须知
一、军训时间:2021年8月30日—9月3日(8月30日早上8:30前报到)
二、用餐、住宿安排
统一用餐;军训期间统一住校。
三、需携带物品
1.需自己准备物品:生活用品(换洗衣服、鞋袜、脸盆、毛巾、牙杯、牙膏、牙刷等);姜瑜老公学习用品(各类笔记本、笔)。
2.学校统一发放物品:席子、校服夏装两套
四、报到流程
●上午7:30-8:30报到 各班教室报到、上交学生健康登记表
●8:30--9:00 军训动员、强调注意事项
●9:00带学生到操场司令台前参加开营仪式。
五、注意事项
1.家长车辆一律不进入校园,家长车辆停放时要做到正向停车,入白格,车辆即停即走,确保道路畅通。
2.为培养学生自理能力,军训期间不建议家长来校探望。
3.学生因身体特殊情况不能够参加军训的,需出具医院证明,到政教处办理请假手续。隐瞒不报的,一切后果自负。
4.学生不得携带手机、MP3 等电子产品、管制刀具和 84 消毒液、消毒酒精等物品进入校园。
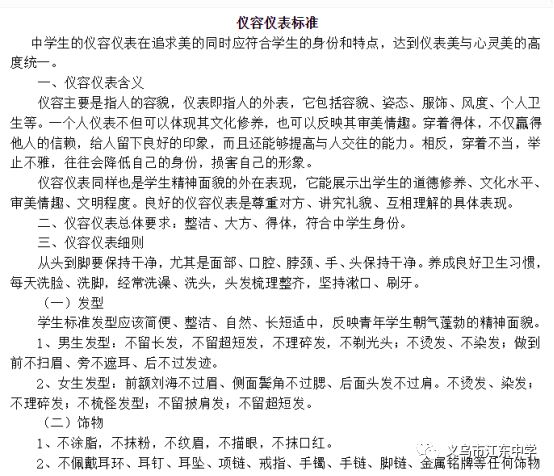
5.报到前,请学生按下图要求将自己的仪容仪表整理到位。
超龙神主题曲




