xjwk威客网,广东凤凰楼信息泻火吧论坛(总汇),一品楼免费信息论坛春风阁(全国信息) ,上海外卖品茶工作室51一品茶楼论坛

健身知识资讯 >> 正文

预报名有这么多坑?80%的考研人都碰上过!报不上名可别怪我

网络 健身知识 4年前 0
摘要:

今天给大家说说关于预报名有这么多坑?80%的考研人都碰上过!报不上名可别怪我的内容, 近日,研招网发布了2022年统考考生需准备的网报信息!大家可按照表中需求准备起来啦!↓↓↓你终于坚持到了预报名!不仅9 ,下面我们来看看本文究竟说了些什么,有没有对您有点帮助。

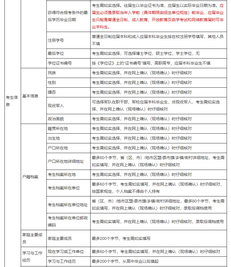
近日,研招网发布了2022年统考考生需准备的网报信息!
大家可按照表中需求准备起来啦!
↓↓↓

你终于坚持到了预报名!

不仅9月要忙着准备材料报名,

10月的假期还与你无关,毫无喘息的时间

22考研人,你就要办理“入场券”啦!

预报名:2021年9月24日至9月27日

网报:2021年10月5日至10月25日

今天我们重点盘点一下,
在预报名/正式报名时,
80%的考研人都会一不小心掉入的坑
搞懂以下的重点问题,以免报不上名!
【2021年研究生考试报名流程】舒畅合成图
PS:请忽略日期↑
“预”报名,顾名思义,预先报名。所填入的信息和正式报名同样有效。
提前为考生开通预报名,就是为了避免正式报名时减轻研招网负荷。如果报名信息、院校确认无误可选择缴费,生成报名号,即为报名成功!10月正式报名的时候就不用再次报了。
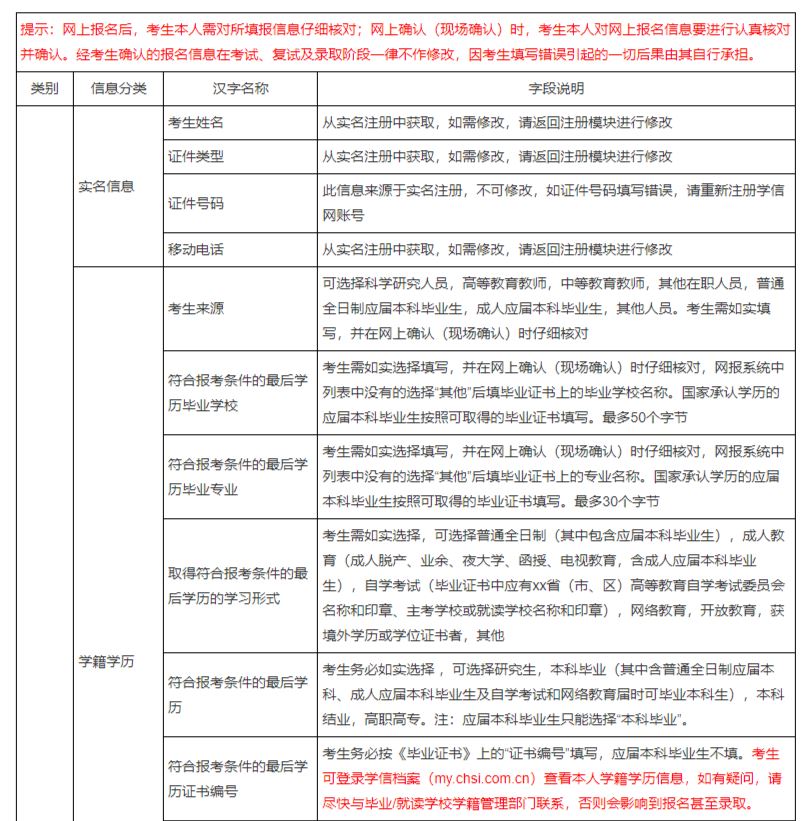
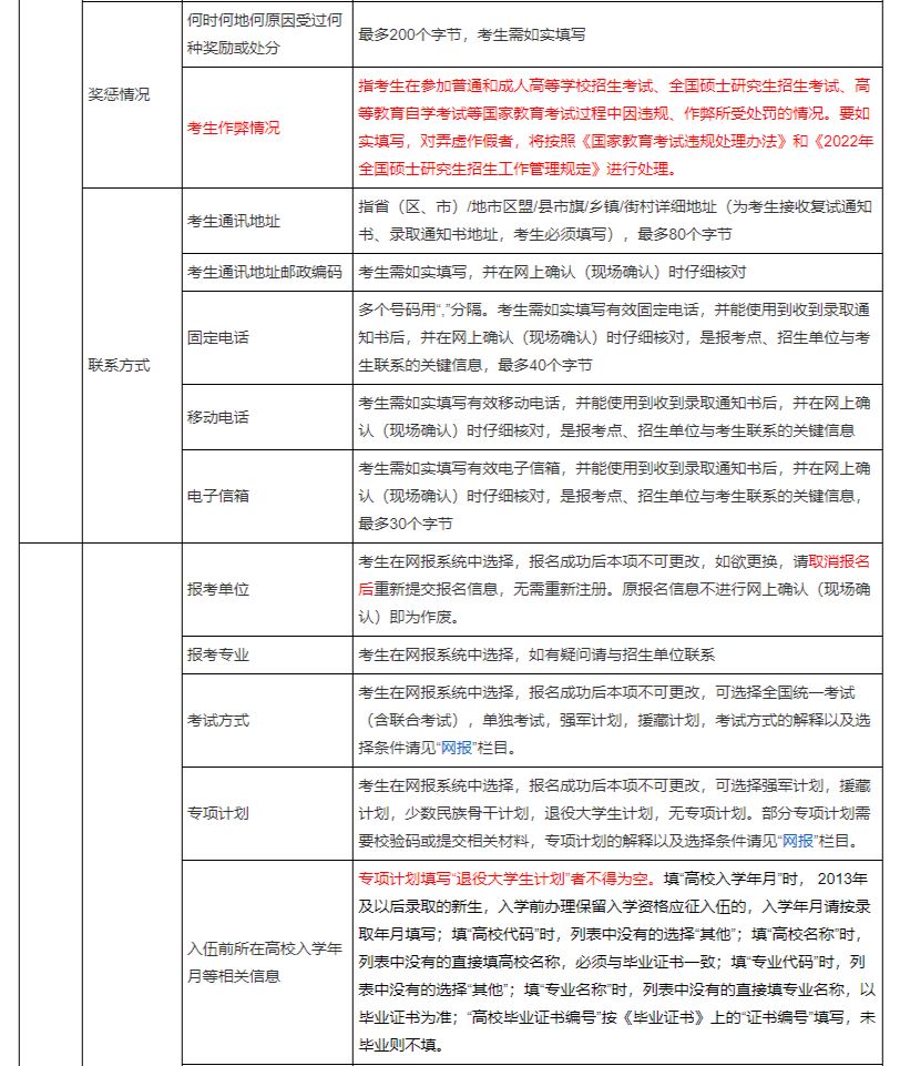
报名时务必确保信息正确,不确定信息核实完毕后再填写!容易填写错误信息有:考试地点、报考院校、同一专业多学院招生、全日制双色球2013125与非全日制、定向与非定向,以上信息务必不要出现问题。
在这里还是建议大家慎重考虑,好好检查后再缴费确认哦!~
答案是NO!
自17年开始,大多数地区往届生是可以预报名的。18年后,四川、辽宁等省份的往届生就不可以参加预报名啦。
一定要参与预报名!预报名也起到提前抢占“报考点”的作用!每个报考点的考生容纳量有限,所以报考点报满了,晚报的就不可以选择这个报考点了。

一些考位紧张的地区会出现报不上名的情况,比如近两年四川考点一直很紧张,建议尽早报名,先报名先占坑??!

(四川往届生就比较吃亏,心疼抱抱

??应届生较为方便,手快抢先下手,就能选到本??嫉?。熟悉的环境下,才能帮助你正常发挥~
??往届生来讲报考点可以是户口所在地附近、或工作所在地(须提供工作证明、三个月以上社保证明)。
有些省市可自主选择考邦喜尔点,那大家就是先到先得,抢到自己想去的考点。但近几年部分省份没有给出可选考场,系统会自动安排。大家可以提前了解去年的考场分布情况~
?确定了考点后,有订酒店需求的绝对要快!?。?/section>
选个睡觉不打鼾的舍友定个好房间同等重要!?

?除了报考点、报考单位不能改

?其他的信息都可以修改,包括报考专业和研究方向。

如果报考点和报考单位填写错误的话,点击“新增报名信息”,可以重新报名的,即使错过了预报名的时间也不用担心罗林虎,正式报名时依旧可以修改。

报名期间,考生可自行修改网上报名信息或重新填报报名信息,但结束前一位考生只能保留一条有效报名信息。逾期不再补报,也不得修改报名信息。

生成报名号并缴费即为报名成功了,?报名成功后不可以修改“招生单位、报考点、考试方式”等关键信息,如果要修改,需要作废前面信息,重新生成报名号,报名费会退回。
这个问题没有统一答案。
有的省市根本不看户籍,拿着身份证和学历证书就能报名确认;有的省市却很较真,限定必须在户口或工作所在地报考;有的省市需要工作证明(甚至还需要社保证明,比如北京)才能异地报考。
各省市报考点的规定不一样,?♂?建议仔细查看自己选择的那个报考点的网报公告或现场确认须知,上面都有详细说明,或者在工作日电话咨询报考点。

对了!报名照片将成为你报名、未来研究生校园卡照片喏!
想拿得出手,一定要好好拍!
不同院校对照片格式、大小要求等各有不同,
这些都需要大家用心去看仔细!
以上几大类是常见问题
如果你有哪些自身的其他疑问
可在评论区留言哦!~

// 预报名有这么多坑?80%的考研人都碰上过!报不上名可别怪我 //

版权申明:本文来自链接
*如若侵犯了原著者的合法权益,可联系本站处理,仅供大家学习与参考,不代表本站立场。